本站首页
机构设置
岗位责任
工作动态
业务办理指南
规章制度
财务信息公开
计财处首页
通知公告
信息查询
校园风景
个人所得税专区
科研报销专区
到账无人认领
计财处简介
现任领导
人员守则
机构职责
工作动态
业务办理流程
上级文件
科研文件
校内文件
教育收费公开
决算公开
预算公开
“三公经费”公共预算财政拨款支出情况公开
当前位置:
本站首页
>>
业务办理指南
>>
业务办理流程
>>
正文
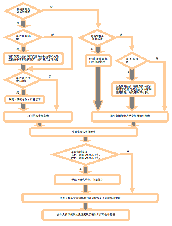
科研经费报销流程图
2014-07-11 16:36
审核人:
(请点击【全屏看图】查看大图)
附件【
报销审批表.doc
】
已下载
次
附件【
《费用报销审批表》填写图示.png
】
已下载
次
附件【
《差旅费报支表》填写图示.png
】
已下载
次
附件【
差旅费报支表.doc
】
已下载
次
【
关闭窗口
】
·
bet365china报账指南
·
借款业务办理流程图
·
其他公用经费报账流程图
·
差旅费(含出国旅费、探亲旅费)...
·
学生经费支取流程图
·
人员经费报账流程图
·
科研经费报销流程图
·
新进人员公积金及增量开户办理...
·
调出人员及离职人员公积金及增...
·
退休人员公积金办理流程图
·
公积金购房或还贷办理流程图
·
修缮费报账流程图
·
基建工程款及其他工程费用支付...
·
退学学生退费流程
·
票据领用及核销流程图
·
贵州省行政事业单位公务卡使用手册
·
《借据》填写图示
·
《差旅费报支表》填写图示
·
《在校教职工人员经费发放表》...
·
《费用报销审批表》填写图示
版权所有:bet365china 地址:贵州省贵阳市宝山北路116号 邮编:550001
涉密不上网,上网不涉密